

发布时间:2019-05-23
5月23日,《Genome Biology》发表了一篇题为《人分裂期胚胎介导高效的单碱基编辑》的研究论文,该研究由中国科学院神经科学研究所(中国科学院脑科学与智能技术卓越创新中心)、上海脑科学与类脑研究中心、神经科学国家重点实验室、中国科学院灵长类神经生物学重点实验室杨辉研究组与上海交通大学仁济医院陈子江教授、俄勒冈健康科学大学Shoukhrat Mitalipov教授研究组合作完成。该研究建立了一种在人早期胚胎中高效实现单碱基编辑的技术。
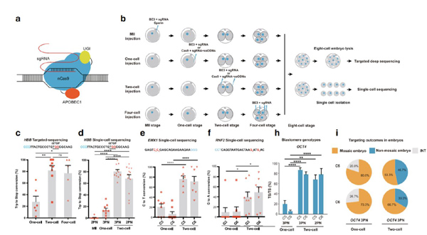
传统的 CRISPR/Cas9 诱导双链断裂 (DSB) 可以通过同源重组修复 (HDR) 来解决, 并被用来引入或纠正特定基因组位点的点突变。然而,双链断裂会频繁地通过非同源末端连接(NHEJ)途径来修复DNA, 导致额外的插入缺失突变(Indel), 而外源模板介导的同源重组修复效率在人类胚胎中相当低, 从而限制了其在早期胚胎发育研究中的应用。最近, 一些研究报道, 单碱基编辑器 (Base editor) 允许 T?A 至 C?G 或 C?G 至 T?A 转换, 提供了一种强大而安全的方法来诱导特定的点突变, 或者更重要的是纠正由单碱基突变导致的遗传病。但人类胚胎的单碱基编辑效率普遍较低 (低于 30%), 经常导致嵌合体, 限制了目前单碱基编辑在人类胚胎发育研究中的应用。
人类胚胎 (4 ~ 8 细胞阶段) 的合子基因激活 (ZGA) 的发生通常比小鼠胚胎 (2 细胞阶段) 晚, 作者们研究了受精后不同时间点人类胚胎中 Base editor的编辑效率。BE3 和 ABE7.10 在2细胞和4细胞时期注射编辑效率远高于中期 (MII) 卵母细胞或受精卵注射。相比之下, 在人分裂期胚胎中, 联合注射 cas9 mRNA、ssDNA 和相应的 sgRNA 所产生的同源重组效率没有得到提高, 这意味着单碱基编辑和同源重组介导的修复机制在人早期胚胎中可能不同。通过在2细胞时期注射单碱基编辑器, 作者发现其以非常高的效率 (91%) 向Oct4 基因中提前引入终止密码, 这将为研究人类胚胎发育中的基因功能提供一种强有力的方法。
此外, 作者还通过分裂期胚胎注射单碱基编辑器成功纠正了MUT 基因中的杂合型的A>G 突变, 该突变可能导致遗传性的发育缺陷综合症, 通过直接碱基编辑, 效率可高达 80%,规避了通过非同源末端连接修复引起的插入缺失突变风险。虽然分裂期胚胎进行单碱基编辑可以达到很高的效率,但是未来其在临床上的应用还有待于更为严格的安全性评估。
该项工作由上海交通大学仁济医院章美玲,中科院神经所博士研究生周昌阳、魏喻和博士后胥春龙等科研人员,在中科院神经所杨辉研究员, 仁济医院陈子江教授,俄勒冈健康科学大学Shoukhrat Mitalipov教授的共同指导下完成,课题组的其他成员积极参与,并得到了神经所光学平台、仁济医院的大力协助,是众多课题组通力合作的重要成果。本工作得到国家高科技研发项目,中科院战略性先导科技专项,国家自然科学基金委员会,上海市科技重大项目,上海市科学技术委员会项目,上海市辅助生殖与生殖遗传学重点实验室基金等项目的资助。

图1 单碱基编辑器原理及人胚胎单碱基编辑实验流程:(a) 单碱基编辑器示意图。 (b) 不同分裂期人胚胎单碱基编辑实验流程。(c,d,e,f,h,i) 相对于受精卵时期胚胎,人2和4细胞胚胎中不同基因位点的单碱基编辑效率得到显著提高。
附件下载: 